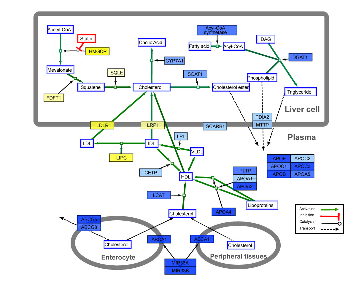
WikiPathways

WikiPathways is an open, collaborative platform dedicated to the curation of biological pathways. Users can browse and edit pathways of interest from dozens of model organisms and download pathways in several formats.

Documentation
Developer Resources
How to Cite

Image Gallery